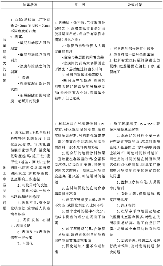
六、施工中常见问题及对策(见下表)。
![]() ![]() 除上述几类现象要注意外,使用过程中,涂膜的其他变化也要引起足够重视。
(1)变色 阳光晒得特别严重的地方易泛黄。
(2)磨损 经常有人员、货物等通行多的情况下发生。
(3)刮痕 意外锐物划过的伤口(可修复,但有痕迹),划痕太深应及时修补,否则将影响其周围涂膜的附着力。
(4)软化 经常有开水流淌的基面,或有化学溶剂浸渍表面的情况下发生。
七、环氧地面涂膜保养与维护
施工结束,把现场交给客户时,应向客户提醒如下保养及维护方法,以便能保持地面良好的质量状态。
(1)日常清扫可用柔软扫帚或抹布清洁。
(2)严重污垢时,使用中性清洁剂,用抹布水洗,然后用水清洗、充分干燥,打一层薄蜡。
(3)地面溅溢有酸、碱等化学药品时,应及时用水清洗,如果是调味料、油等则用抹布擦拭即可。
(4)光滑的涂层可用亮光蜡定期保养,永葆美观。
|


